Лазерное сканирование и обработка облаков точек в Autodesk RevitНачальный

Курс об основах работы с данными лазерного сканирования в Autodesk Revit.

Рассмотрены вопросы создания элементов по облаку точек, а также координации, хранения и организации совместной работы.

Светлана Анистратова,Михаил Аникушкин
Длительность: 1 час 9 минут

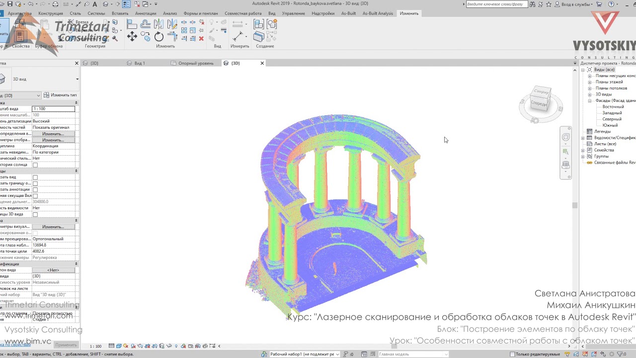
Построение элементов по облаку точек

Особенности совместной работы с облаком точек

Новости и оперативная информация о курсах — на нашем Telegram-канале
Выберите видеосервис:
https://rutube.ru/play/embed/3f017a4a6a99d03567d11189f27d9950

1. Рабочие наборы, работа в 3D-виде

2. Включение и выключение облака точек


Ближайшие события отрасли

Даты Название мероприятия Организатор Тип события Формат Место Стоимость
07 февраля
BIM завтрак. Ситуация на рынке труда в сфере BIM
BIM завтрак — это мероприятие, где собираются заинтересованные BIM специалисты. За чашечкой кофе можно послушать короткие лекции на выбранные темы и п...
LEGkO BIM
Конференция, Вебинар
офлайн, онлайн
Москва, Санкт-Петербург
бесплатно
10 февраля
Онлайн-дискуссия ЕРЗ-тренды. Спецвыпуск. Презентация результатов исследования «БЕЗ ИПОТЕКИ 3.0»
Описание: Спецвыпуск ЕРЗ-тренды, посвящённый презентации результатов исследования «БЕЗ ИПОТЕКИ 3.0» — о том, как изменилось поведение покупателей нов...
Единый реестр застройщиков
Вебинар
онлайн
Москва
бесплатно
11 февраля
Вебинар. "Использование 3D-модуля для разработки архитектурных элементов в nanoCAD BIM Строительство"
Путь от PDF до BIM — на практическом вебинаре "Использование 3D-модуля для разработки архитектурных элементов в nanoCAD BIM Строительство". ...
Макссофт-24
Вебинар
онлайн
Москва
бесплатно
11 февраля
Вебинар. Платформа nanoCAD 26. Обзор возможностей
Хотите уверенно ориентироваться в программе и работать быстрее: от настройки интерфейса до выпуска документации? На вебинаре разберем актуальную вер...
Академия BIM
Вебинар
онлайн
Москва
бесплатно
11 февраля
Прямой эфир: Проектирование отопления и вентиляции в Autodesk Revit.
Уважаемые коллеги! Приглашаем вас на бесплатный практический вебинар, посвященный проектированию в Autodesk Revit ОВ. Программа мероприятия: - Знаком...
Билдсофт
Вебинар
онлайн
Москва
бесплатно
12 февраля
Конференция. Сила четырёх-2026
Конференция «CИЛА ЧЕТЫРЁХ» — значимое для рынка событие, на котором представители государства, банков, бизнеса и экспертов соберутся вместе, чтобы обс...
CORE.XP, РСПП
Конференция
офлайн
Москва
платно
12–15 февраля
BIM DAY + SYNERGY BIM TOUR
Есть запись
Мероприятие объединяет крупную строительную выставку с ведущими спикерами России и поездку на горноложный курорт Шерегеш, в рамках которой преду...
Synergy Systems
Тур / выезд / экскурсия
офлайн, онлайн
Новосибирск
бесплатно, платно
12 февраля
Вебинар. Лимитированные затраты на текущий и капитальный ремонт. Что включать и как оплачивать?
Вебинар проводится в рамках экспресс-курса "Определение стоимости текущего и капитального ремонта: учет коэффициентов и лимитированных затрат&quo...
Университет Минстроя НИИСФ РААСН
Вебинар
онлайн
бесплатно
12 февраля
Вебинар. Комплексный подход к озеленению в проектировании
На вебинаре разберём:    Тренды городского озеленения на квартальной застройке    Типовые задачи и проблемы проектирования озелен...
ПИК BIMTeam
Вебинар
онлайн
Москва
бесплатно
12 февраля
Вебинар «Новый инструмент "Отделка". Выпуск плана полов и специфицирование в Model Studio CS Строительные решения»
Программа вебинара: • Обзор нового инструмента «Отделка»; • Моделирование многослойных полов и их отделки; • Выпуск плана полов с штриховками и усл...
TBS Software
Вебинар
онлайн
Москва
бесплатно
Полный список интересных событий доступен на странице отраслевого календаря